明道云如何为客户提供PoC验证

分享 零代码明道云APaaS  收藏
1 / 1337

文/明道云团队经理 郑祥杰

什么是 PoC

PoC,全称 Proof of Concept,即概念验证、产品能力验证。是针对客户具体需求场景的验证性测试,特别是在产品选型阶段,一些大型企业的业务流程比较复杂,单一的功能性演示并不足以覆盖现实的业务需求。这时候就需要划定一个具备典型性和代表性的小范围业务对象,通过小范围业务对象的场景导入和实施,从真实业务的实践到战略意图的实现,来验证产品方案是否能满足用户需求,从而帮助客户做出更客观更准确的判断。

为什么要做 PoC

PoC 是客户对产品选择的一个重要参考依据。

一方面,客户可以围绕 PoC 考察产品是否符合企业的实际需求,也可以考察产品的真实功能或性能是否与厂商宣传一致。

另一方面,供应商也可以借助 PoC 消除客户对产品能力的疑虑,增强客户采购决心,进一步挖掘客户的需求细节,增强售后交付信心。同时还能发现自身产品的不足,完善产品能力。

除此之外,PoC 还能从侧面减少甲乙双方在售后环节中的摩擦。

如何进行 PoC

1、确定客户需求场景

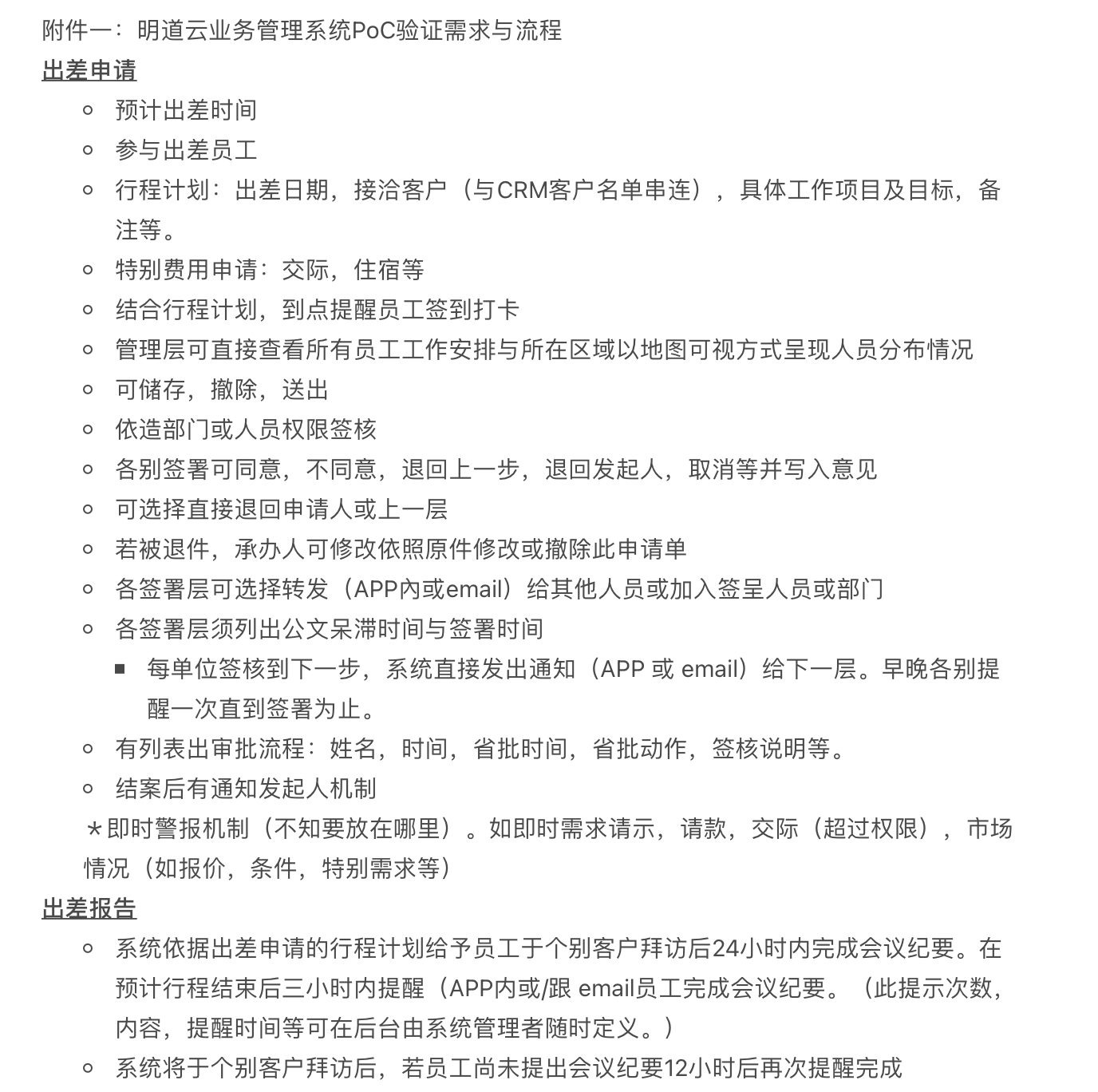
通过远程会议、上门拜访、文档整理等诸多形式,明确客户整个项目的需求场景,越明细越好。与客户协商确定,选取其中最具代表性、最典型的业务对象,进一步明确需求要点。

在这个环节中,需要客户配合整理覆盖该业务对象的相关要素:表单内容、流程明细、权限明细、统计图表要求等,以及确定参与 PoC 的人员。

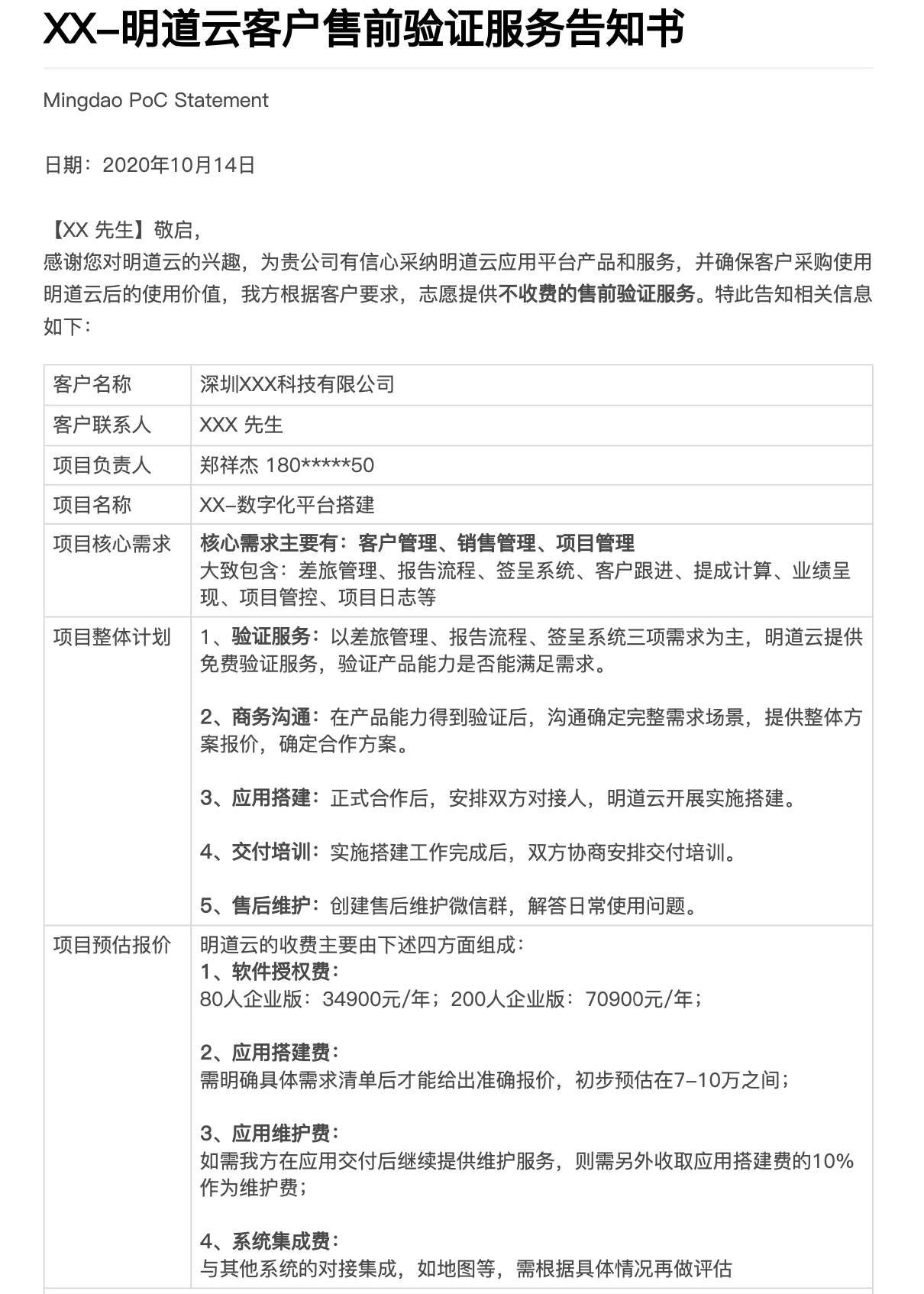
2、签署 PoC 服务告知书

为了确保 PoC 的有效投入,我们会起草一份《明道云客户售前验证服务告知书》,将此次 PoC 的面向对象、需求要点、整体计划、验证周期编入其中,交予客户确认并签署。

确认并签署告知书的作用在于增强甲乙双方对此次 PoC 的重视,也能更好地明确 PoC 的整体计划和内容,确保项目能够得到有效推进,防止长期低效的 PoC。因此,PoC 的周期设定一定要合理。如果需要延长 PoC,也要再次告知客户下一个截止日期点。这个环节是为了明道云和客户双方对 PoC 项目的投入承诺。

一份真实的 PoC 告知书

3、按计划执行 PoC

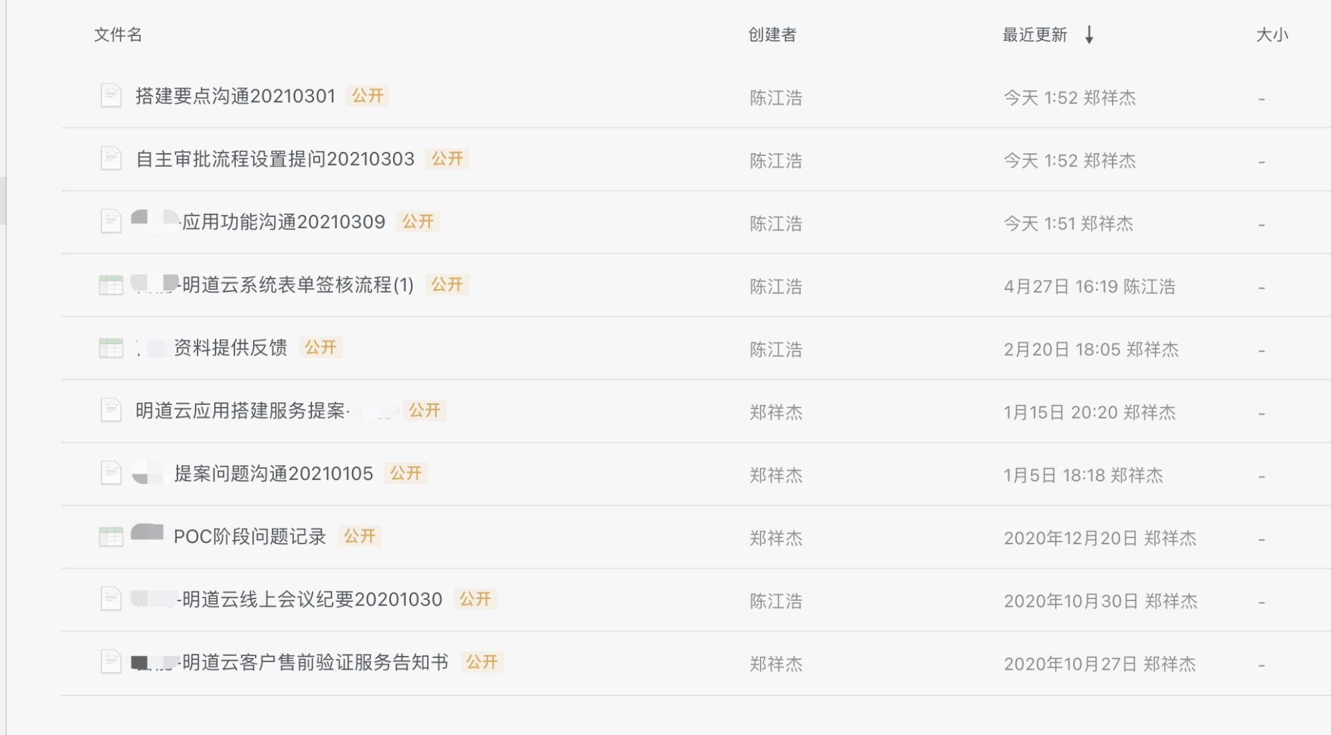
当甲乙双方就 PoC 计划达成一致后,便可以直接按计划执行了。伴随着 PoC 的展开,我们必然会与客户频繁进行会议沟通,无论是电话会议、视频会议还是现场会议,会议纪要都是必不可少的文档,它能帮我们进一步明确会议中存在的争议点、确定的解决方案以及双方理解是否真实且一致,确保 PoC 的有序推进。

我们还需要一份 PoC 阶段问题记录文档,以此来记录 PoC 过程中,客户的需求变更、体验优化、需求增加等问题。这份文档最好是通过协同编辑软件或明道云工作表来做反馈登记,既可以方便客户参与 PoC 的人员能够随时反馈问题,又可以确保明道云同事的回复能及时传递给客户。

需要注意的是,在 PoC 的过程中,一定要注意控制需求。超出 PoC 计划的需求,如果不是特别影响 PoC 效果,最好还是与客户协商放在正式合作之后再执行,否则 PoC 很容易衍变成项目实施。

4、撰写项目 PoC 报告

当整个 PoC 按照约定的时间推进到尾声时,无论 PoC 的过程是顺利还是曲折,无论 PoC 的结果是否如意,都是时候撰写一份客观且诚恳的 PoC 报告了。不止公司内部需要对投入该项目 PoC 的资源进行阶段性总结和分析,客户对接人同样需要向上汇报 PoC 的成果,以帮助领导层决策是否继续向前推进。来自乙方客观且诚恳的报告,亦能帮甲方进行更全面的评估。

如果一切顺利,PoC 的结果获得了客户领导层的一致认可。那么恭喜,

可以进入下一环节:起草明道云应用搭建服务提案,将项目推进到商务环节吧!

结语

对于大型企业的产品选型过程,PoC 是无法避免的重要环节,做好 PoC,项目就成功一半了。

最后,总结一下,影响 PoC 结果的潜在要素:

  1. 客户的核心需求是否足够明确
  2. 客户执行 PoC 的人员是否靠谱
  3. PoC 的约定是否足够清晰
  4. PoC 过程应尽可能做好书面记录