在同一个出库单中,明细中多个相同的订单细明物料要从同一条库存明细中出库,大家有什么办法能实时监控到库存明细不足的?
请
登录后发表观点
现在可以通过工作流的严格串行执行来操作,只是速度有点慢
所以不是很适合大型仓储管理系统吧?
这个场景一直困扰我啊,不知道能否做到大型 ERP 那样数据库锁唯一事务来执行,保证物料准确性。
现在可以通过工作流的严格串行执行来操作,只是速度有点慢
这个场景一直困扰我啊,不知道能否做到大型 ERP 那样数据库锁唯一事务来执行,保证物料准确性。
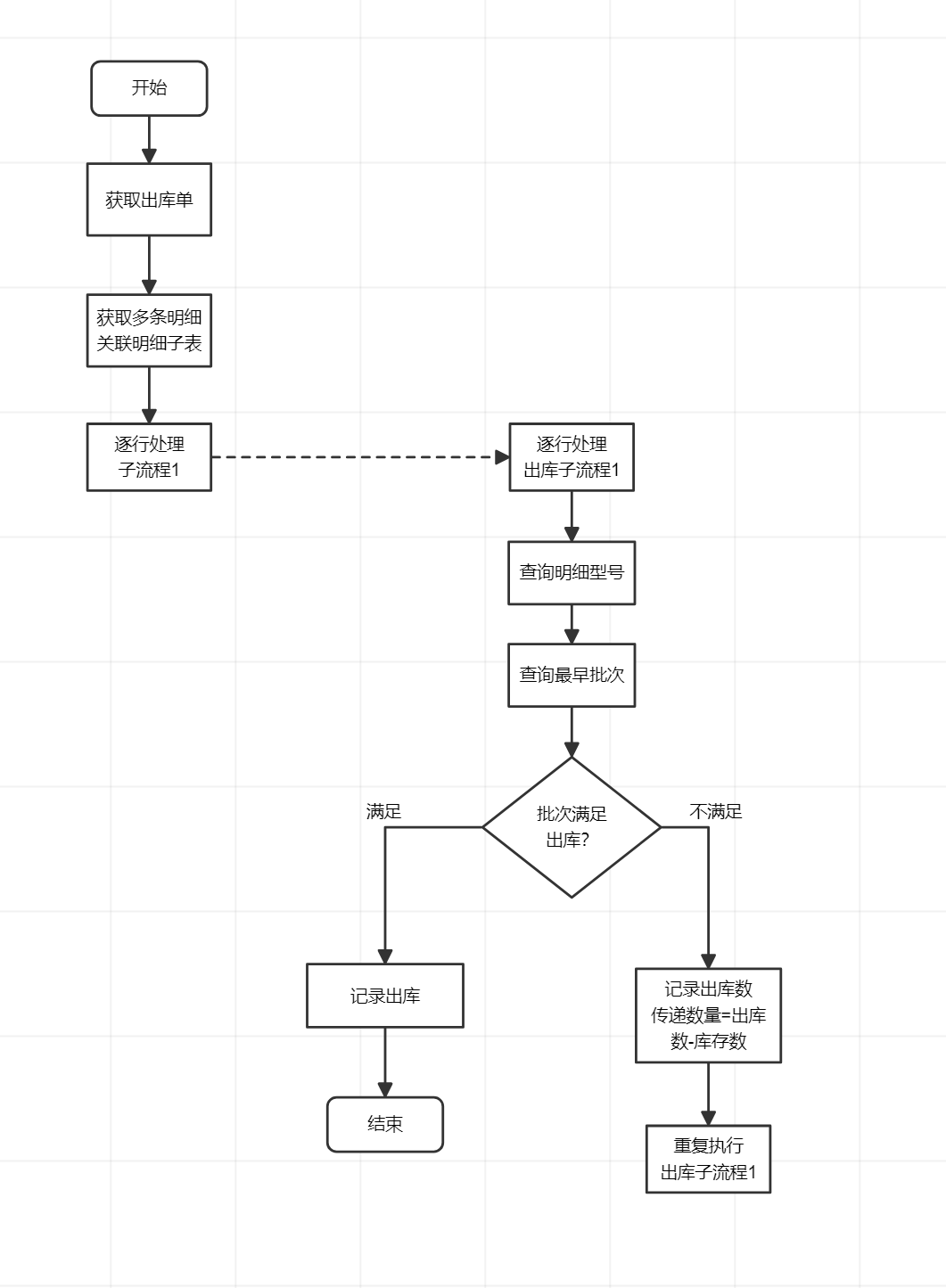
同一出库单,多条相同型号从同一个批次里出库,并行肯定做不了,只能做成逐行子流程
像马 sir 说的,获取出库单关联的需求明细,然后逐行去比对物料型号对应批次库存是否满足出库
大概流程是这样
然后就可以每条都能查到库存足不足了
辛苦写这么多,要是这么容易,也就不是个难点了
同一出库单,多条相同型号从同一个批次里出库,并行肯定做不了,只能做成逐行子流程
像马 sir 说的,获取出库单关联的需求明细,然后逐行去比对物料型号对应批次库存是否满足出库
大概流程是这样

然后就可以每条都能查到库存足不足了
一般来说是控制出库单按物料编码唯一,或者是物料编码 + 批次号等唯一。
如果做不到,只能在出库的时候通过工作流逐行进行判断数量是否满足需求了。