明道云如何为客户提供PoC验证

分享 大客户PoCMAP展业  收藏
0 / 1772

文/明道云团队经理 郑祥杰

什么是 PoC

PoC,全称 Proof of Concept,即概念验证、产品能力验证。是针对客户具体需求场景的的验证性测试,特别是在产品选型阶段,一些大型企业的业务流程比较复杂,单一的功能性演示并不足以覆盖现实的业务需求,这时候就需要划定一个具备典型性和代表性的小范围业务对象,通过小范围业务对象的场景导入和实施,从真实业务的实践到战略意图的实现,来验证产品方案是否能满足用户需求,从而帮助客户做出更客观更准确的判断。

为什么要做 PoC

PoC 是客户对产品选择的一个重要参考依据。

一方面,客户可以围绕 PoC 考察产品是否符合企业的实际需求,也可以考察产品的真实功能或性能是否与厂商宣传一致。

另一方面,供应商也可以借助 PoC 消除客户对产品能力的疑虑,增强客户采购决心,进一步挖掘客户的需求细节,增强售后交付信心。同时还能发现自身产品的不足,完善产品能力。

除此之外,PoC 还能从侧面减少甲乙双方在售后环节的摩擦。

如何进行 PoC

1、确定客户需求场景

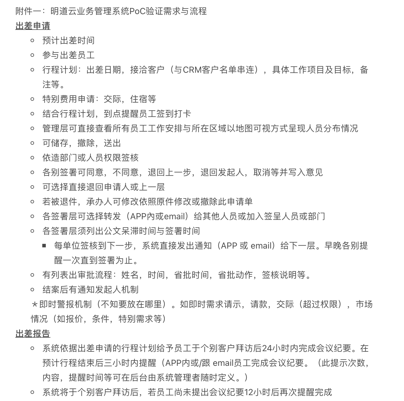
通过远程会议、上门拜访、文档整理等诸多形式,明确客户整个项目的需求场景,越明细越好。与客户协商确定,选取其中最具代表性、最典型的业务对象,进一步明确需求要点。

在这个环节中,需要客户配合整理覆盖该业务对象的相关要素:表单内容、流程明细、权限明细、统计图表要求等,以及确定参与 PoC 的人员。

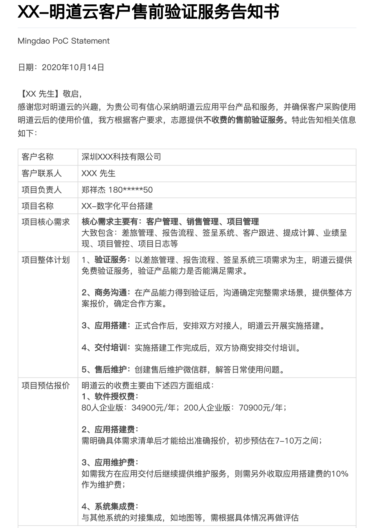
2、签署 PoC 服务告知书

为了确保 PoC 的有效投入,我们会起草一份《明道云客户售前验证服务告知书》,将此次 PoC 的面向对象、需求要点、整体计划、验证周期编入其中,交予客户确认并签署。

确认并签署告知书的作用在于增强甲乙双方对此次 PoC 的重视,也能更好的明确 PoC 的整体计划和内容,确保项目能够得到有效推进,防止长期低效的 PoC。因此,PoC 的周期设定一定要合理。如果需要延长 PoC,也要再次告知客户下一个截止日期点。这个环节是为了明道云和客户双方对 PoC 项目的投入承诺。

3、按计划执行 PoC

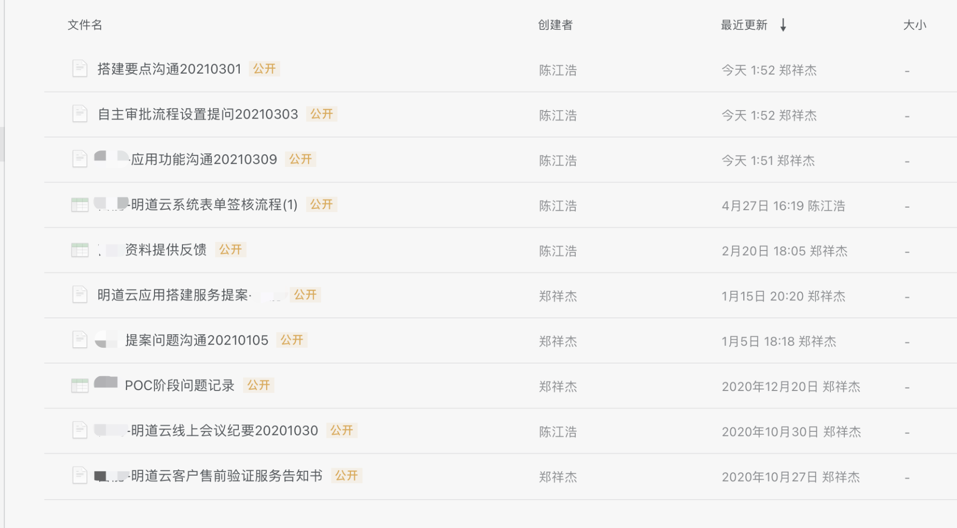
当甲乙双方就 PoC 计划达成一致后,便可以直接按计划执行了。伴随着 PoC 的展开,我们必然会与客户频繁进行会议沟通,无论是电话会议、视频会议还是现场会议,会议纪要都是必不可少的文档,它能帮我们进一步明确会议中存在的争议点、确定的解决方案、双方理解是否真实且一致,确保 PoC 的有序推进。

PoC 过程中保留下来的书面记录

我们还需要一份 PoC 阶段问题记录文档,以此来记录 PoC 过程中,客户的需求变更、体验优化、需求增加等问题。这份文档最好是通过协同编辑软件或明道云工作表来做反馈登记,既可以方便客户参与 PoC 的人员能够随时反馈问题,又可以确保明道云同事的回复能及时传递给客户。

需要注意的是,在 PoC 的过程中,一定要注意控制需求。超出 PoC 计划的需求,如果不是特别影响 PoC 效果,最好还是与客户协商放在正式合作之后再执行,否则 PoC 很容易衍变成项目实施了。

4、撰写项目 PoC 报告

当整个 PoC 按照约定的时间推进到尾声时,无论 PoC 的过程是顺利还是曲折,无论 PoC 的结果是否如意,都是时候撰写一份客观且诚恳的 PoC 报告了。不止公司内部需要对投入该项目 PoC 的资源进行阶段性总结和分析,客户对接人同样需要向上汇报 PoC 的成果,以帮助领导层决策是否继续向前推进。来自乙方客观且诚恳的报告,亦能帮甲方更全面评估。

如果一切顺利,PoC 的结果获得了客户领导层的一致认可。那么恭喜你,可以进入下一环节:起草明道云应用搭建服务提案,将项目推进到商务环节吧 ~

结语

对于大型企业的产品选型过程,PoC 是无法避免的重要环节,做好 PoC,项目就成功一半了。

最后,总结一下,影响 PoC 结果的潜在要素:

  1. 客户的核心需求是否足够明确
  2. 客户执行 PoC 的人员是否靠谱
  3. PoC 的约定是否足够清晰
  4. PoC 过程应尽可能做好书面记录