效果简单图示

工作流思路

通过这种方式的工作流,可以通过按钮展开主 BOM 下无论多少层的物料,不过为了避免 BOM 之间嵌套造成死循环,建议增加个传递值限制层数,比如初始 10,每次子流程-1,传递值为 0 时停止;
相同思路做关闭的时候,需要额外做个层级识别,把第一层的 BOM 保留,其他层的 BOM 子物料明细移出。
效果简单图示

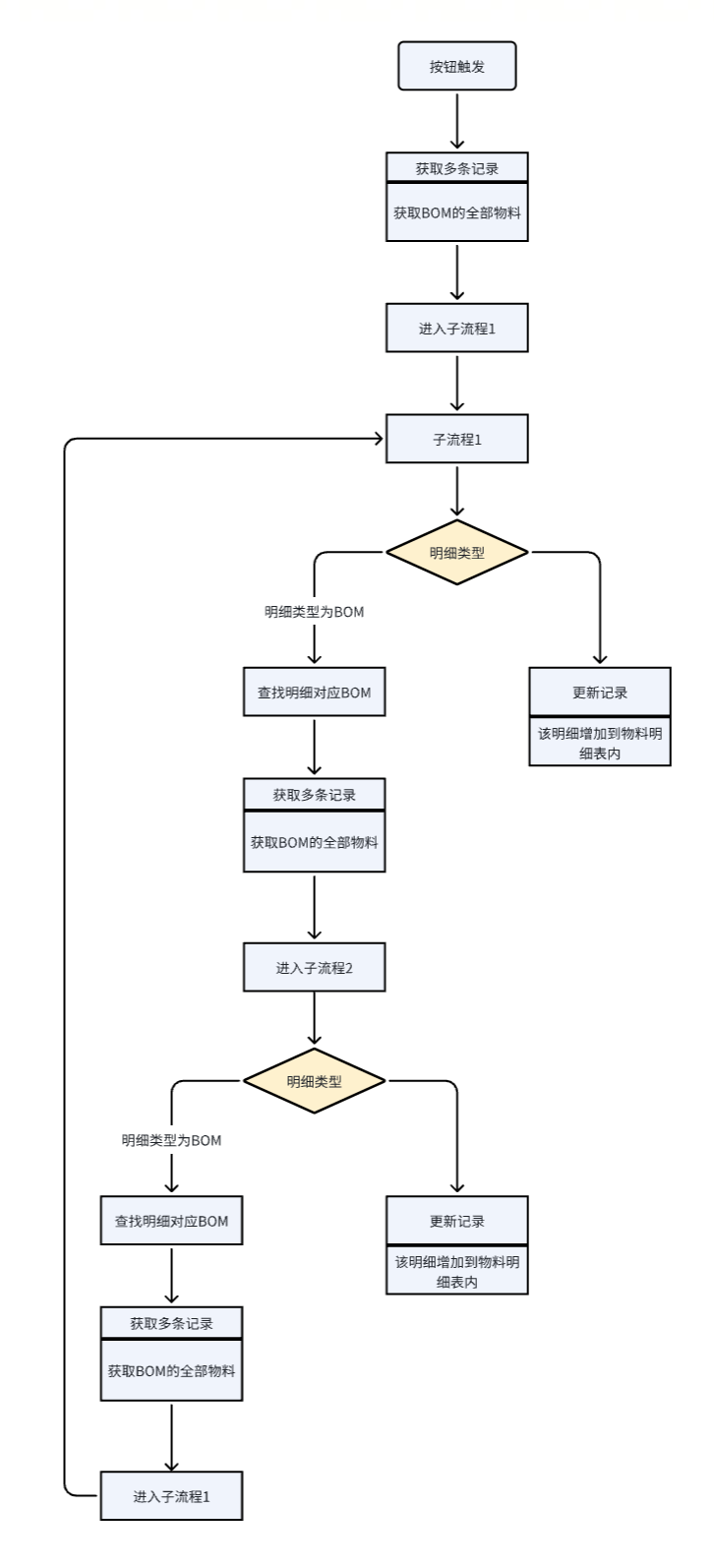
工作流思路

通过这种方式的工作流,可以通过按钮展开主 BOM 下无论多少层的物料,不过为了避免 BOM 之间嵌套造成死循环,建议增加个传递值限制层数,比如初始 10,每次子流程-1,传递值为 0 时停止;
相同思路做关闭的时候,需要额外做个层级识别,把第一层的 BOM 保留,其他层的 BOM 子物料明细移出。
先不说响应问题,我还得跟别人解释“让子弹飞一会”
所以,这只是为了更新这一个显示问题
我们小公司,先解决有无。工作流速度都差不太多吧,做这个要提升效率的时候用代码块?
这只是基础功能,难点还在后面呢。
比如在 BOM 展开后,有时候需要手动编辑,在任一层上增删改,再遇到 BOM 变更后需要重新展开……
打工人加油。
是的,只是个基础功能,方便展开层级
先不说响应问题,我还得跟别人解释“让子弹飞一会”
所以,这只是为了更新这一个显示问题
这只是基础功能,难点还在后面呢。
比如在 BOM 展开后,有时候需要手动编辑,在任一层上增删改,再遇到 BOM 变更后需要重新展开……
打工人加油。
这个思路很好学习了