文/王孟晓
编辑/蒋礼轩
一、背景
-
公司背景
北京北青厚泽数据科技有限公司(以下简称“厚泽数据”),成立于 2016 年,致力于利用人工智能帮助医疗机构和政府部门搭建具有创新力、洞察力、敏捷性和持续学习的运营管理决策解决方案。其旨在推动医疗行业从传统的个人经验模式向数字化的精益协同模式转化,从而创造健康中国的美好明天。
该公司汇聚一流的医学专家、数据专家和管理专家,与多家三甲医院合作,自主开发了以复杂的神经网络和深度学习为基础的运营数据平台,构建数字化的运营管理模型。通过多维度多层次地穿透式分析运营管理指标,其有效地帮助管理者从全局到局部实现计划、流程、组织的精益管理,成为用数据驱动业务的管理典范。
-
项目背景
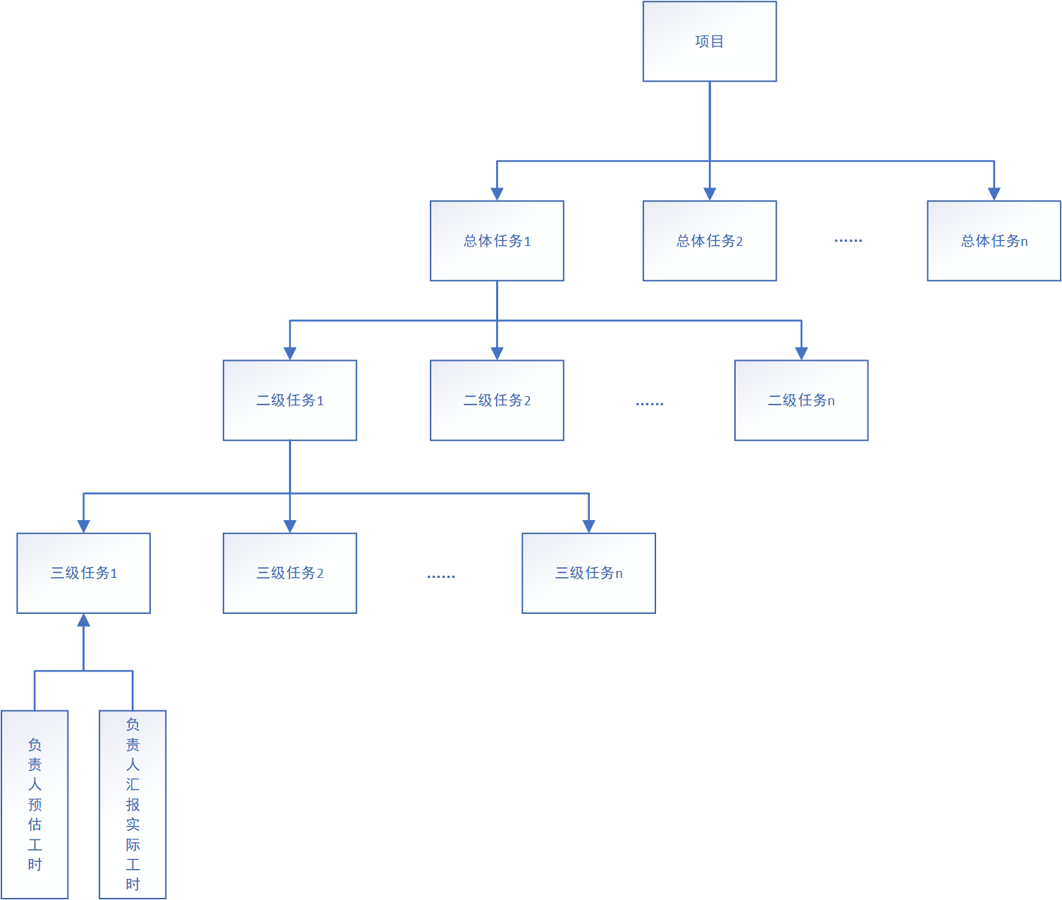
明道云对接的公司研发部门主要负责技术支持。研发管理工作采用敏捷开发模式,实现多项目、多产品版本任务管理。任务划分为三级精细化管理,实现任务逐层拆解、细分。
该部门在管理模式上实现了项目管理、标准产品管理、员工工时统计管理,做到任务量与人员工作量一一对应。管理者可以一目了然地了解到任务逾期数,人员工作量饱满度。另外,产研部门要要求用明道云每周、每月统计任务进度。
二、使用
1、项目管理
项目管理模块主要管理当前公司内的项目数据,以及针对次项目的任务拆分,解决以往数据在线协作难的问题。

2、任务管理
-
总体任务
任务管理模块管理当前公司内部整体的任务情况,并且能够看到任务之间的关联关系。依据关联关系,管理者能够清晰查看总体任务下又拆分出了多少二级任务,并实时查看二级任务完成情况,依次更新总体任务的进度。

总任务能关联多条二级任务,从而让员工清晰看到二级任务的完成进度,也方便上级领导了解下属的工作完成情况。

-
二级任务
二级任务表记录二级任务的基础信息。上方的视图可以方便使用者或查看的人直接查看处于某一个状态下的数据,提高工作效率。

-
三级任务
三级任务是二级任务的拆分,同样设置了多个视图,对数据进行筛选显示,能快速筛选到目标数据进行管理查看。

-
任务总汇
将所有任务汇总到一张表中,管理者能清晰看到本周所有的任务情况,以及这些任务现在是否已经完成,或者是否被标记了逾期(是否逾期是可以通过工作流完成的,省去了人工判断的繁杂工作,提高数据标记的准确性)。
为领导配置的视图里,能直接反馈当前人员对于安排的任务是否工作饱和、是否能按时完成,酌情安排下一步工作。

3、人员统计
人员角色表,记录每个员工的姓名与角色关系,防止员工在补充任务信息时错填角色。管理者可以设置工作流。当员工认领任务的时候,自动显示角色,实现完全自动化管理,避免人工操作的失误。

有了人员信息,就能用工作流自动统计每周的工作量。该表能够自动管控每周每人的工作情况,方便每周五下午的工作汇报。员工不需要再在 Excel 上计算工时,直接通过表格就能获取到自己本周的工时汇总。对于领导层面,也能直接查看下属工作的完成数量、逾期数量以及工时数据。

4、统计
在表单中同样可以创建多个统计图供领导查看,领导能很方便看到公司情况总览。老板只需要看到公司工作数据的整体汇总表即可。另外,也可以创建自定义页面,或者直接使用一张表体现数据。

四、流程图

五、总结
该公司之前的数据都是用 Excel 管理的,数据汇总难、工作溯源难,并且老板看不到整体工作内容,还要花费人力和时间进行各个部门的数据统计。部门领导看不到现在员工的工作安排和完成情况,也无法实时获取员工在任务完成的工时数据。因此,很多公司开始转向 APaaS 平台进行管理。用了明道云后,公司在任务管理、人员统计、绩效考核等方面都大大提升效率。如果你也在思考如何为产研业务提速增效,不妨考虑尝试零代码 APaaS 平台!