
文/明道云实施顾问 杜逸敏
编辑/邵可歆
前言
我们有很多客户都用明道搭建了“订单-采购-入库-领料”的流程管理,一些流程在系统上走的通,但对于采购员的实际工作来说还不是那么便捷和自动化。
比如,一些行业如要尽可能保证物料不堆积、及时用完,就要求采购员尽量准确估计每次采购数量,综合近段时间下单的物料需求量、抵充库存现有的数量再采购。但是,部分系统在这些方面的逻辑是断层的,下单后的物料需要采购员根据系统数据自行计算,再在系统中新建一个采购单。并且新建的采购单与之前的订单没有关联,收货入库后与订单也没有关联。
采购的工作繁杂,尤其是那些款多量少的商品,采购员每天都忙得脚不沾地。市面上一些现成的采购系统往往都是方便了财务和管理层工作,但对提高采购员的工作效率帮助并不明显,不利于采购系统在公司的推进使用。甚者,备料容易混乱,比如出现为 A 订单买的物料被 B 订单使用的情况。
流程优化设计
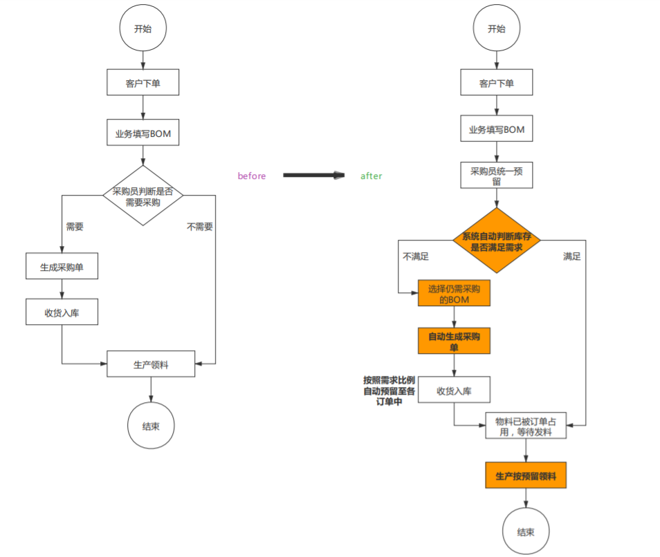
本文给大家介绍一种使用零代码 APaaS,将订单与采购、收货、发料关联的做法,让采购工作不断层,领料工作更有序。当然,这种做法只是一种思路,具体可以根据公司的实际场景调整。下图是传统的采购流程和改进后的采购流程图。

优化了采购流程后,企业采购工作有哪些改进呢?

整个采购流程的核心在于“预留”。通过数量的分割,保证采购流程的有序、高效,具体体现在:
- 库存被分割为:空闲库存 + 已预留待发料的库存
- 订单的需求数量被分割为:已预留待发料的数量 + 已发料的数量 + 欠缺数量(待采购的数量)
- 采购收货的数量被分割为:预留给订单的数量 + 空闲的数量
备注:
- 空闲库存:代表仓库现有的库存中没有被其他订单预留的数量
- 已预留待发料库存:代表仓库中现有的库存中已经被订单预留、不得被其他订单使用的数量。
- 已发料数量:已经从仓库中发走的数量
- 欠缺数量:订单的需求总量-已预留待发料数量-已发料数量
下面,我们看一下如何用明道云零代码应用平台来实现这种效果吧。
应用配置过程
- 实时库存汇总
业务人员在下单时列出该单所需要的物料清单,可以看到该物料在库存中的实时可用库存。

- 工作流自动预留订单物料
采购员只需要定时查看 BOM 清单中列出的需求不满足的物料,并根据交期、实时库存依次对订单的物料进行预留操作。预留是工作流自动进行预留的,预留后的数量不可以被其他订单使用,从而减少采购员亲手计算抵扣库存的工作量。


- 物料需求记录自动更新状态
按订单预留后,已经满足的的物料需求记录会从待采购中移除,未满足的仍然存在(欠缺数量 >0),供采购时选择。
预留后仍然不满足需求的 BOM 记录仍在待采购视图中:

- 快速筛选需采购物料
采购员定期去下采购,直接选择欠缺数量仍大于 0 且未做过采购的需求清单,帮助采购快速筛选需要采购的物料。

- 自动生成与填写采购单
通过按钮自动生成采购单,并由工作流计算所有需求的物料的待采购总数量,汇总采购明细,写入采购单。一个按钮就能省去采购员亲手统计的繁琐工作量。
值得一提的是,这里的流程很灵活,如果有最小起订量的情况,采购员也可以再修改采购数量。如果是提前备料,采购员可以手动填写采购明细,不选择需求清单。

- 采购进度实时共享
采购单的收货情况会同时反应在对应的订单中,业务员可以实时查看,采购进度共享,不需要经常询问采购情况。

- 自动生成收货单
物料到货后自动生成收货单,每次的收货数量都默认是剩余未收货数量。收货员可以实时对比,避免超额收货、短缺收货。

- 入库操作
收货员填写本次收货的实际数量,并做入库操作(此场景可涵盖分批收货、物料存在最低起订量的情况),工作流自动为需求的订单进行预留。
如果到货数量 < 采购单中订单的需求数量(分批收货/收货不全),工作流自动按照采购单中各订单的欠缺数量,按权重进行预留分配。
如果到货数量 > 采购单中的订单需求数量(供应商多送/有最小起订量),工作流自动按照订单的实际需求数量进行预留,剩余的数量为空闲库存,可被其他订单使用。

- 自动加权预留入库数量
对入库的数量按订单需求数量进行加权预留,在物料的库存中,可以看到物料的按订单预留情况。这部分数量其他订单用不了,避免领料混乱。

- 领料限制
在领料单中,你可以限制可领料的物料,比如有预留的物料才能被被领用,保证领料有序。


- 自动更新领料数量
领料后,工作流自动更新每个订单的预留未领料数量、库存的预留未领料数量,变为已领料数量,预留未领料数量会逐渐转换为已领料数量。下一次领料时,只能领取剩余的预留数量。


通过以上的按单采购、按预留领料的方式,实现采购流程的高效、自动、有序,具体的工作流实现方法,可以在明道云的应用库中安装本应用(采购流程)查看详细实现方法。